IN-13 VU Meter

5/12/20
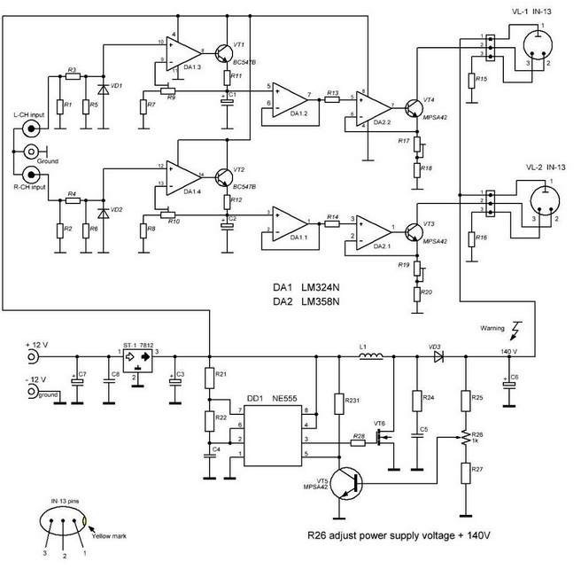
Here is a IN-13 nixie tube VU meter I made in 2019. It runs off 12V 0.5A which is stepped up to 140V to power the tubes, and accepts an audio signal from a 3.5mm headphone jack. I ordered the board from a eBay and put it together using the following schematic:

The first 4 variable resistors (R9, R10, R17, R19) adjust sensitivity and gain for the left and right channels, and the last variable resistor (R26) adjusts voltage going to the tubes which changes their brightness. I added a toggle switch, headphone jack and DC barrel jack for ease of use and to make it look a bit better. I housed it in a die cast project box which I drilled holes in for the inputs and for the tubes and kept in place using some rubber gromits.

Click here for a video of it in action!